2022年12月2至4日,由北京协和医院主办的第八届协和肿瘤放疗论坛暨第十一届妇科肿瘤精确放射治疗规范化推荐暨第九届放射治疗质量控制规范化培训班成功举办。本次培训论坛的主题是“智慧放疗引导的放疗新模式”,丹东市第一医院副院长金京哲作为讲者受邀参加本次国内顶尖肿瘤盛会,与北京协和医院、中国医学科学院附属肿瘤医院、山东省肿瘤医院、北京大学第三医院、中国医科大学附属第一医院、西京医院等国内一流肿瘤医院的医疗专家们共同探讨交流放疗技术的创新发展和新模式等热点问题。本次培训论坛还展示了国内多中心协作的研究内容,讨论交流解决临床实际问题的经验和方法,聚焦前沿医学创新领域。


本次会议采用线上形式召开。中国医学装备协会侯岩理事长、北京协和医院张抒杨院长以及北京协和医院张福泉教授为大会致辞。
大会邀请了包括山东省肿瘤医院于金明院士、中国医学科学院肿瘤医院胡逸民教授、北京大学第三医院王俊杰主委、四川省肿瘤医院郎锦义主委、山东省肿瘤医院李宝生主委等多名国内肿瘤领域知名专家进行精彩授课。

丹东市第一医院金京哲副院长作为讲者,为大家带来《TAICHI丹东市第一医院临床分享》。金京哲副院长从医院及临床试验情况、TaiChi设备的特点、患者治疗病案分析、设备临床潜力的进一步挖掘等方面进行了讲解,详细介绍了丹东市第一医院参加国家科技部“十三五”重点临床试验项目的情况。


丹东市第一医院是国家级医疗器械和药物临床试验机构,与北京协和医院、西京医院、北医三院共同参与了国家科技部“十三五”重大研发专项数字诊疗装备研发项目“多模式引导立体定向与旋转调强一体化放射治疗系统研发”的临床试验。

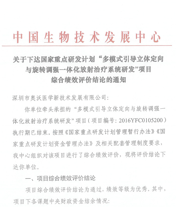
丹东市第一医院顺利完成了本次TaiChi临床试验患者招募、患者治疗和患者随访的工作,临床试验于8月底顺利结束。在中国生物技术发展中心项目综合绩效评价中,评级为优秀。参与临床试验的受试者疗效明显,体现了当下国产放疗设备的放疗精度。


TaiChi设备将加速器治疗头与多元聚焦伽玛刀头完美融合在滑环机架上,一机多用,既可以实现加速器最先进的各种放疗技术,包括VMAT\IMRT\3DCRT等,同时可以实现全身立体定向治疗,包括头部立体定向治疗SRS、体部立体定向治疗SBRT等。TaiChi设备拥有多模式一体化图像引导系统,治疗前纠正摆位偏差的kV CBCT与治疗过程中实时图像引导相结合,最大程度保证了患者治疗的精准。


金京哲副院长汇报讲解结束后,中国放疗领域先驱申文江教授,北京协和医院张福泉教授、邱杰教授,北京大学第三医院王俊杰教授,中国医科大学附属第一医院李光教授等专家,对讲解内容进行了精彩点评。他们对丹东市第一医院在国家十三五TaiChi项目中做出的突出贡献给予了充分肯定。各位专家表示,国产大型放疗设备起步艰难,丹东市第一医院作为基层医院及TaiChi设备的第一位用户,为临床研究提供了宝贵的数据,对于日后国产设备的装机应用及向全国医院进行推广都有重大意义。


丹东市第一医院放疗科拥有近30年的历史。具有丰富的临床经验和优良的工作作风。尤其是在疫情期间也坚守岗位,充分保障了肿瘤患者的诊疗工作。科室配有多模式一体化数码放射治疗系统(加速器头+伽玛刀头)、螺旋断层放射治疗系统(TOMO)、医科达医用加速器、大孔径CT机、三维后装治疗机、深部热疗机等大型治疗设备,已达到国内先进水平。
通过本次参与北京协和肿瘤放疗论坛和国家级医疗器械临床试验的机会,丹东市第一医院已与国内顶级医院全面对接。丹东市第一医院肿瘤医院作为丹东市肿瘤区域诊疗中心通过与国内顶级肿瘤团队学习交流,将更加严格要求自身,对标国内一线肿瘤放疗团队的规模和质控标准,真正做到肿瘤精准智慧诊疗。今后还将充分合理利用丹东市第一医院国家级医疗器械和药物临床试验中心,以及辽宁省肿瘤生物工程重点实验室等平台,保持与北京协和医院、北京大学第三医院、中国医科大学附属第一医院、空军军医大学西京医院、辽宁省肿瘤医院等的密切联系,保证人才培养和人才引进并行,加速实现医疗同质化,充分发挥丹东市肿瘤临床医学研究中心、辽宁省临床医学研究中心放疗中心分中心、中国医科大学附属第一医院肿瘤专科联盟、辽宁省肿瘤医院肿瘤专科联盟等优势,持续加强平台建设、整合资源,从肿瘤的健康教育、科研、筛查、诊断、治疗、康复、安宁疗护等各个方面形成全流程、全周期的服务,形成灵活高效、有韧性和弹性的平台,打造丹东肿瘤名片,为丹东地区肿瘤事业高质量发展做出更大的贡献。