健康提醒
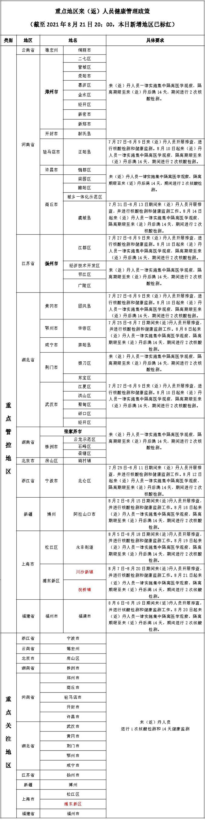
截至2021年8月21日20时,新增重点管控地区2个,新增重点关注地区1个,具体管控地区和要求详见附后表格。
新增重点管控地区:上海市浦东新区川沙新镇、祝桥镇
新增重点关注地区:上海市浦东新区
目前我市执行如下管控政策:1.外省来(返)丹人员需持48小时内有效核酸检测阴性证明,无法提供的需第一时间进行核酸检测。2.重点地区来(返)丹人员要严格按照我市重点地区管控政策进行管控,分类实施集中隔离医学观察和居家健康监测。3.无近14日内外省旅居史的省内人员,在做好个人防护的前提下持“辽事通健康码”绿码有序流动。进一步加强宣传教育,指导民众在人员密集场所时、乘坐公共交通工具时、出入医疗机构时和出现咳嗽等不适症状时,必须科学佩戴口罩,做好个人防护,且做到正确使用、储存、更换,全面防范传播风险。
为方便市民报备、疫情线索举报或防疫政策咨询,现将丹东市各地疾控中心及政策咨询电话公布如下:

